Instance Verification Kit (IVK)
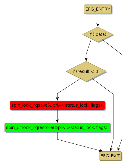
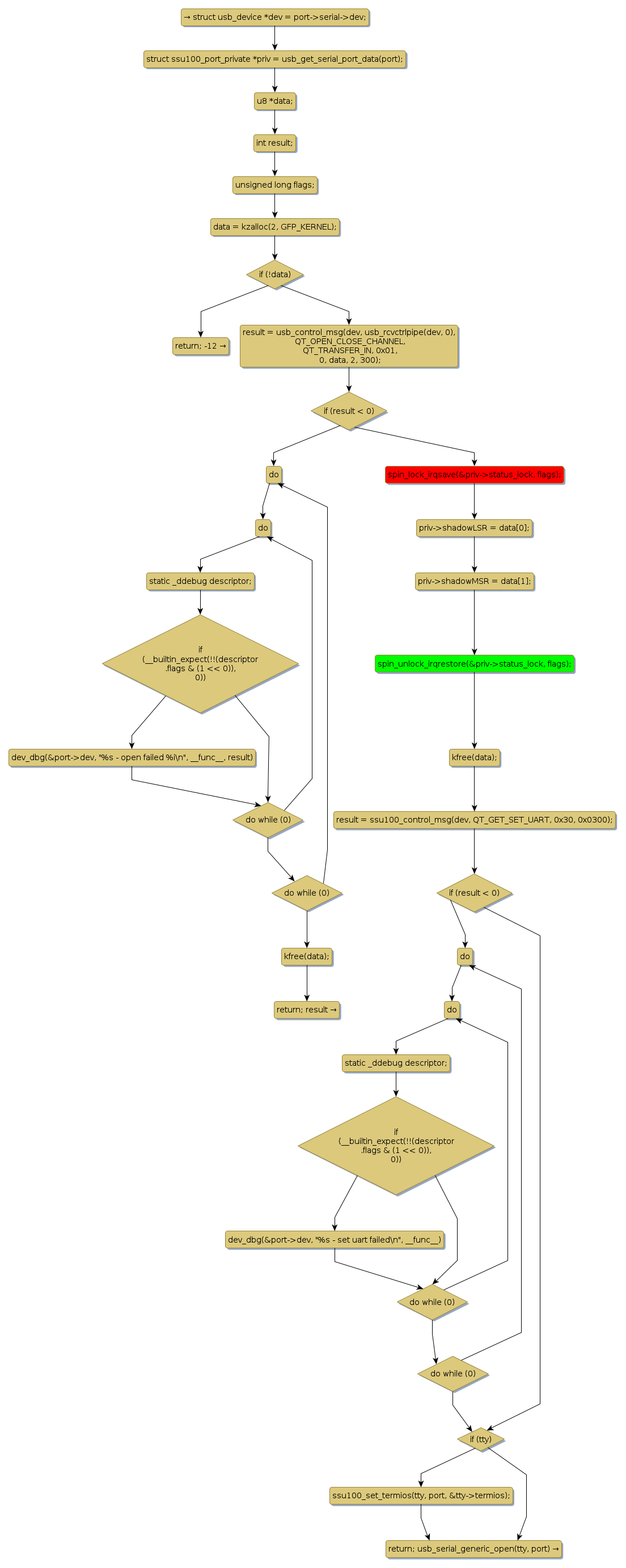
spin lock @ [7397+45+/linux-3.19-rc1/drivers/usb/serial/ssu100.c]
Instance Signature: status_lock
|
The Matching Pair Graph:
|
|
Function Name
|
Control Flow Graph (CFG)
|
Events Flow Graph (EFG)
|
Source Correspondence
|
|
ssu100_open
|
|
|
[6850+11+/linux-3.19-rc1/drivers/usb/serial/ssu100.c]
|